注意了,网约车营运设备整改进入倒计时阶段!2月28日前如果不装、不换□☆▷,或将直接停止派单!
这几天,济南各网约车平台收到通知,为了进一步规范网约车的运营行为,济南市现存全量营运性质车辆必须要启用新版的营运设备,请所有司机师傅们在2026年2月28日前全部完成更换•◁☆。如果到底没有更换设备或者设备没有信号,将按照规则暂停限制派单。

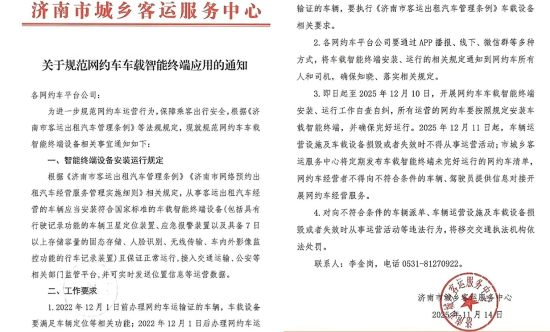
可能有司机觉得 “不就是装个定位器吗”,其实这次要求的车载智能终端功能远超普通定位设备。它集合了卫星定位、应急报警、7 天以上存储的行车记录,还有人脸识别和车内外影像监控等实用功能…○,而且必须接入交通、公安等部门的监管平台,实时发送位置和运营数据▪。别小看这些功能,应急报警能在遇到危险时快速求助●,影像监控和行车记录既能保障乘客安全,也能在发生纠纷时还原真相◇★,对司机来说也是一种保护。

最让司机们关心的费用问题•,这次也有了好消息。之前安装类似设备得花 300 多元▼,不少司机觉得压力大。这次主管部门主动推动优化,大幅降低成本=▪:设备调试检测的专网卡每年只要 60 元,要是需要更换工业级 64G 高速存储 TF 内存卡,费用也才 80 元,而且内存卡还能自行购买,怎么划算怎么来◇★○,大大减轻了大家的负担●○。

其实不止济南,现在全国对网约车行业的监管都越来越严◆▪●,很多城市都在通过规范营运设备,把不合规、不安全的车辆挡在门外☆。2025年7 月底,东莞也通过新修订的《网络预约出租汽车经营服务管理实施细则》,明确要求网约车安装具有录音录像功能的车载设备•★,和济南一样,设备记录的音视频数据既能保护驾乘双方权益,也能为监管部门提供运营核查依据。

这对合规运营的司机来说是好事,能减少违规竞争☆•□,让大家在更公平的环境里接单赚钱。同时,这些设备上传的运营数据也很有用,监管部门能通过数据分析网约车的流量分布、高峰时段和热门路线,进而优化城市交通规划▼▲、合理调配运力◇-□,缓解拥堵,大家接单时也能少遇堵点,提升出行效率。
规范运营既是政策要求,也是对自己和乘客负责▼,跟着行业规范走,才能长久稳定地赚钱。对司机来说,需及时关注当地政策动态,按要求完成设备安装或升级,才能确保正常接单◁◆;对行业而言…■,这种全国性的设备规范趋势•◆★,也能推动网约车行业朝着合规化方向迈进=。返回搜狐,查看更多